Skip to main content
Gå til forsiden
NO
Menu Meny
Lukk meny
  • Courses
    • Courses for personell observing weather for helicopter traffic
  • Publications
  • Projects and activities
  • Weather and Climate
  • Sea and High North areas
  • Free meteorological data
  • About us
    • Gender equality at MET Norway
    • Electronic invoicing
    • Workshop on Data Evaluation for Climate Models (DECM)
    • Logo
    • About the Norwegian Meteorological Institute
    • Departments
    • Vacancies
    • Partners
    • The Board
  • Contact us
    • How to get here
  • Norwegian Meteorological Institute
  • About us
  • Departments

Departments

2.1.2026
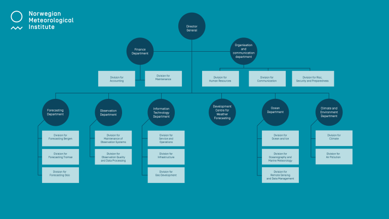
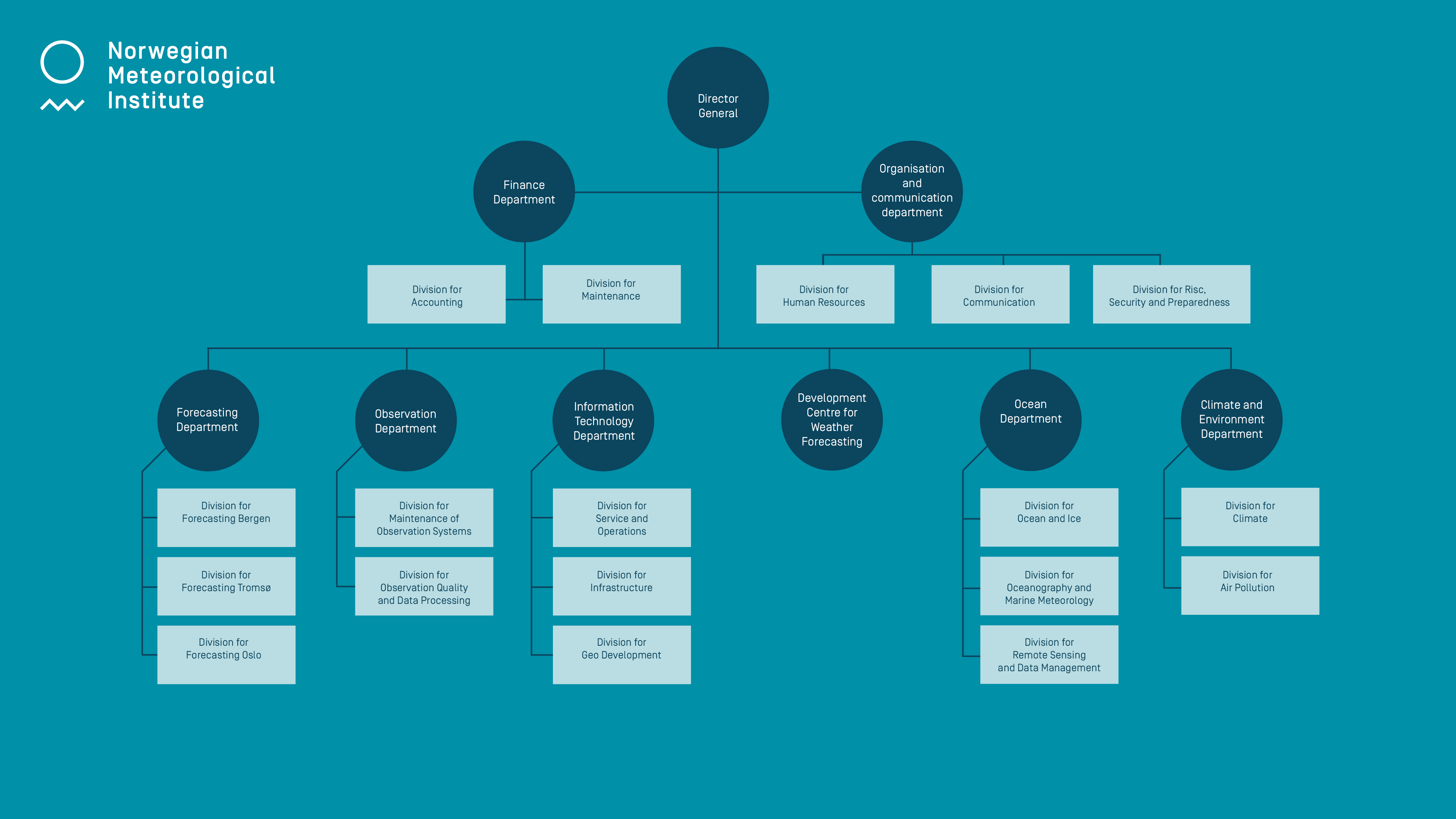
MET Norway's departments.
MET Norway's departments. Click on the map for large image.

Organization chart (PDF) - Norwegian and English

Share on twitter Share on facebook

The Norwegian Meteorological Institute
Postboks 43 Blindern
0313 OSLO
Phone: +47 22 96 30 00

  • Privacy Policy
  • How to get here
  • Contact us
  • Facebook for Meteorologisk institutt
  • Twitter for Meteorologisk institutt
  • Instagram for Meteorologisk institutt