Hopp til hovedinnhold
Gå til forsiden
EN
Meny Meny
Lukk meny
  • Kurs
    • Kurs i værobservering
  • Nyheter fra Meteorologisk institutt
  • Publikasjonar
    • MET report
    • MET info
    • MyWave
    • Eksterne publikasjoner
  • Vêr og klima
    • Sesongvarsel
    • Værvarsel på DAB-kanalen NRK Yr
    • Norges nye klima
    • Klimasvar
    • Klima fra 1900 til i dag
    • Ekstremværvarsel og andre farevarsel
    • Tekstvarsel for kysten
    • Tekstvarsel for havområdene
    • Tekstvarsel for landområder
    • Meteorologens prognosekart
    • Meteorologens analysekart
    • Satellittbilder
  • Prosjekt og aktivitetar
  • Hav og nordområde
    • Vårt arbeid i havområdene
    • Vårt arbeid i nordområdene
  • Frie meteorologiske data
    • Data og produkter fra MET
    • Servicenivå-avtaler
    • Fri kildekode
    • Lisensiering og kreditering
  • Om oss
    • Om Meteorologisk institutt
    • Offentlig journal
    • Elektronisk faktura
    • Dagleg leiing for Meteorologisk institutt
    • Personvernerklæring for Meteorologisk institutt
    • Organisasjonskart
    • Oppdragsverksemd
    • Samarbeidspartnarar
    • Styret for Meteorologisk institutt
    • Likestilling
    • Logo
  • Jobb og karriere
    • Det beste med å være meteorolog?
    • Hvordan er det å varsle været på TV?
    • Ledige stillinger
  • Kontakt oss
    • Veibeskrivelse
  • I været
  • Værkampanjen: PLASKORAMA
  • Meteorologisk institutt
  • Om oss
  • Organisasjonskart

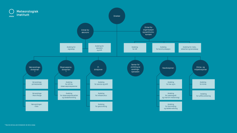
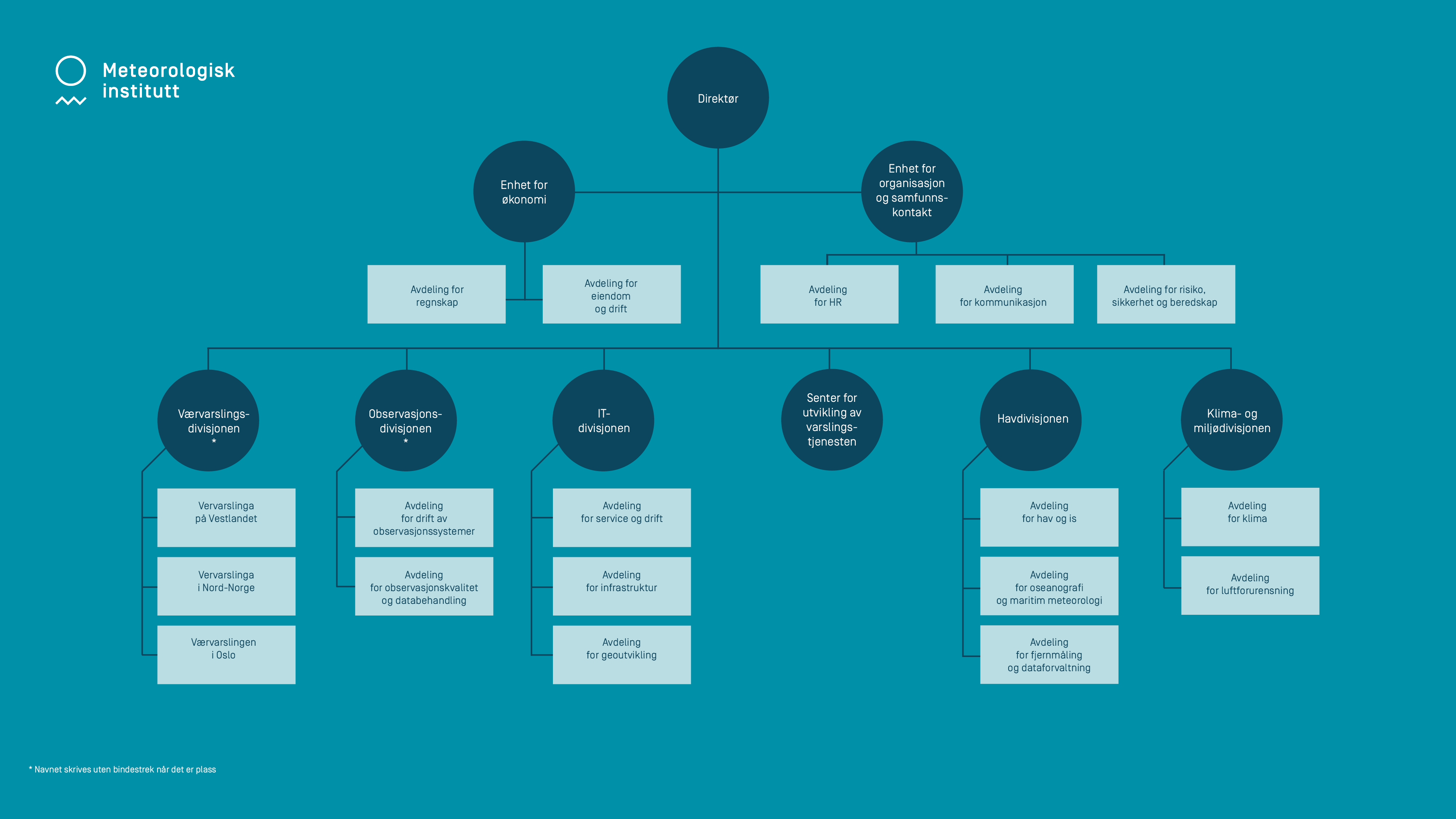
Organisasjonskart

1.7.2025
Organisasjonskart oppdatert juli 2025
Trykk på kartet for å last ned større versjon (png)
  • Last ned organisasjonskart i PDF-versjon

Del på twitter Del på facebook

Meteorologisk institutt
Henrik Mohns Plass 1
0371 Oslo
Telefon 22 96 30 00

  • Tilgjengelegheitserklæring
  • Gi tilbakemelding om universell utforming
  • Veibeskrivelse
  • Kontakt oss
  • Personvern
  • Facebook for Meteorologisk institutt
  • Twitter for Meteorologisk institutt
  • Instagram for Meteorologisk institutt